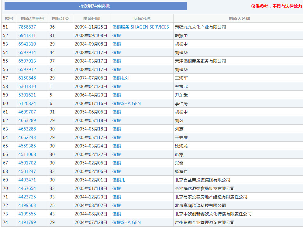
2004年伴随着王宝强在《天下无贼》中的走红,“傻根”商标也开始被申请在各个类别。比如他的家乡河北省邢台市南和县贾宋镇借用他的名人效应,把注册的“傻根”牌无公害农产品蔬菜源源不断地销往全国各地。笔者在上查询了“王宝强”商标的申请情况,包含“王宝强”字样的商标共有59件,但申请人并非王宝强。随后为保护个人姓名的合法权益,王宝强在2018年4月17日通过旗下公司北京乐开花影业有限公司申请了全类45个商标。
提起王宝强,《天下无贼》中单纯的傻根、《士兵突击》中傻气的许三多、《唐人街探案》里的搞笑担当唐仁……细数起来,王宝强贡献的经典角色很多,却总给人傻气质朴的印象,同时也被质疑只能演这类角色。事实上,王宝强也演过很多不同类型的影片,《hello,树先生》中沉默落魄的树就被王宝强演绎得入木三分。因此,才有了“王宝强是当代华语影坛演技被低估最严重的男演员”一说。
“傻根”牌无公害农产品蔬菜
2004年伴随着王宝强在《天下无贼》中的走红,“傻根”商标也开始被申请在各个类别。

比如:他的家乡河北省邢台市南和县贾宋镇借用他的名人效应,把注册的“傻根”牌无公害农产品蔬菜源源不断地销往全国各地。据悉,当地合作社于2010年成功注册了“傻根”商标,村里的西红柿卖到了香港地区,还出口到俄罗斯及东南亚地区,价格也比原来翻了一番。

“傻根”商标
小编在商标网上又查询了“王宝强”商标的申请情况,不查不知道,一查吓一跳!包含“王宝强”字样的商标共有59件;

其中“王宝强”不仅被申请在了第2类油漆材料;

第6类金属材料;

第12类运输工具;

第28类玩具汽车,玩具车;

还被申请在了药酒、化妆品、饮料等类别;
其中姚某申请在第12类运输工具和第28类玩具汽车,玩具车的两枚“王宝强”商标在初审公告后,王宝强为捍卫自身权利,立即对这两枚商标提出异议申请,成功阻止了这两枚商标的授权。

第12、28类“王宝强”商标不予注册复审决定书
宝强哥一口气注册全类
也许是受到了姓名被“抢注”的启示,王宝强在2018年4月17日通过旗下公司北京乐开花影业有限公司(以下简称“乐开花影业”)一口气申请了全类45个商标,对自己的名字“王宝强”进行了全面、完整的商标保护,防止其他人傍名牌,搭便车,损害自己的人格利益、财产利益以及消费者的合法权益。

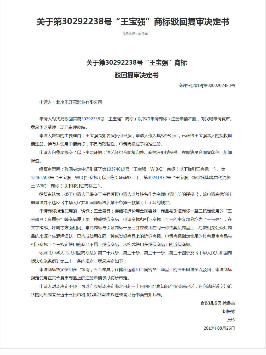
其中绝大部分都已经处于初审公告阶段,由于受到抢注影响,也有被驳回的。根据商评委发布的驳回复审决定书显示,第30292238号、30292796号“王宝强”商标,申请复审的结果就不是那么理想。
决定书显示: 第30292238号“王宝强”商标指定使用在“铸钢;五金器具;存储和运输用金属容器”商品上的注册申请予以驳回,申请商标指定使用在其余复审商品上的注册申请予以初步审定。

第30292238号“王宝强”商标驳回复审决定书
第30292796号“王宝强”商标指定使用在“颜料,食品用着色剂,天然树脂”商品上的注册申请予以初步审定,申请商标指定使用在其余复审商品上的注册申请予以驳回。

第30292796号“王宝强”商标驳回复审决定书
结语
尽管商标法中明确规定:“姓名权”属于在先权利,不得恶意抢注为商标。但是,经过谐音变化的名人名字,还是有可能注册成功的。
1、“莫闻味”(莫文蔚)牌臭豆腐
2、“泻停封”(谢霆锋)止泻药
3、“克林顿”“莱温斯基”被注册成安全套商标
4、“林志玲linzhiling”被注册成化妆品商标
5、“潘石屹”的名字注册在了寿衣等殡葬用品上
6、“Angelababy”被注册为茶叶商标
7、“叶诗文”被抢注为内衣品牌
8、“林丹”商标早在1997年已被一家四川公司注册到猪饲料类别
9、“姚明”被注册成“姚明”牌卫生巾,“姚明”牌啤酒
10、“爱戴”被注册成“爱戴”牌安全套
......
孔子、老子、李白、杜甫等我们熟知的历史人物姓名也同样未能幸免。
小编只想说:更美好的世界,需要多点真诚,少点套路。
来源:IPRdaily 作者:柚子
上一篇:未获授权大肆制造销售注册商标
下一篇:今年前8个月重庆发明专利授权超5000件
便捷链接:“王宝强”牌酒水、饮料
本文来源:网络?买卖商标注册授权入驻“天猫”“京东”“拼多多”“抖音头条”“商标百科”
版权说明:上述为转载或编者观点,不代表亿佰倍懂商标意见,不承当任何法律责任
亿佰倍懂商标官方微信
欢迎关注亿佰倍懂
微信号:K58158 热门TAGS
购买上海商标 商标复审 商标撤三答辩 商标驳回复审 国际商标驳回 知名商标转让 白酒商标网 19类商标转让 18类商标转让 17类商标转让 16类商标转让 15类商标转让 14类商标转让 13类商标转让 11类商标转让 12类商标转让 10类商标转让 9类商标转让 8类商标转让 7类商标转让 6类商标转让 5类商标转让 4类商标转让 3类商标转让 2类商标转让 1类商标转让 T恤商标转让 红酒商标转让 黄酒商标转让 水饺商标转让 糖果商标转让 闲置商标转让 商标购买网站 月饼商标转让 购买月饼商标 购买牛奶商标 牛奶商标转让 购买餐饮商标 餐饮商标转让 啤酒商标转让 购买啤酒商标 购买酒类品牌 酒类品牌转让 购买饮料商标 饮料商标转让 食品商标转让 购买食品商标 购买镀膜商标 镀膜商标转让 机油商标转让 购买机油商标 头枕商标转让 购买头枕商标 车衣商标转让 购买车衣商标 购买车贴商标 车贴商标转让 凉垫商标转让 睡袋商标转让 包子商标转让
联系方式
【商标网】
企业QQ:1728988888
手机: 18211558558
官方微信:K58158
广东(总部)北京(分部)深圳(分部)

*截止
,共有人阅读了本文。


40
加工服务