全部服务分类
  • 商标注册1专区

  • 申请商标专区

  • 商标套餐专区

  • 白酒商标转让专区

  • 商标转让专区

  • 版权登记专区

  • 城市商标注册专区

  • 中国商标转让专区

more

洗碗机专利大战:美的再次胜诉!云米洗碗机已

*截止 ,共有人阅读了本文。

推荐阅读:洗碗机专利大战:美的再


  从2018年3月的上海AWE云米洗碗机“展会下架”、“天猫下架”,到美的、云米对簿公堂,美的和云米之间的“专利大战”可以说是一直热度不减、备受关注。美的与云米的交手,是对整个行业的警示。技术不是一蹴而就的,对于需要一定技术积累和沉淀的洗碗机产品来说,尤其需要长期的投入和持续的创新,只有如此才能赢得品牌和市场。

  从2018年3月的上海AWE云米洗碗机“展会下架”、“天猫下架”,到美的、云米对簿公堂,美的和云米之间的“专利大战”可以说是一直热度不减、备受关注。而随着此前杭州法院一审判决,云米构成侵犯美的ZL201420326162.X洗碗机专利权,并赔偿美的50万元。(“云米被判!美的再战告捷,引领洗碗机创新风向标”(点击标题阅读文章) ,美的与云米之间的专利大战局势才日渐明朗。

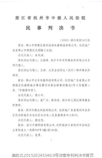
  而近日,IPRdaily记者了解到,佛山市顺德区美的洗涤电器制造有限公司(简称“美的”)与佛山市云米电器科技有限公司(简称“云米”)的洗碗机专利纠纷案件又有新的一审判决产生。杭州中级人民法院判令:被告云米立即停止制造、销售、许诺销售侵犯美的ZL201520245340.0洗碗机专利权的侵权产品,销毁侵权产品并赔偿美的50万元。从公开的国家知识产权局数据库获悉,ZL201520245340.0涉及洗碗机的门体组件,以及此前云米被判侵权的第一法院判决书ZL201420326162.X涉及洗碗机的底座,两者均是美的洗碗机的核心技术。云米再度被判构成专利侵权,美的再次胜诉,美的和云米的专利大战可以说大局已定。

洗碗机专利大战:美的再次胜诉!云米洗碗机已“全数”下架

洗碗机专利大战:美的再次胜诉!云米洗碗机已“全数”下架

洗碗机专利大战:美的再次胜诉!云米洗碗机已“全数”下架

  云米洗碗机“全数神秘下架”

  与此同时,IPRdaily记者了解到,2018年6月美的正式起诉云米专利侵权的洗碗机产品型号是VDW0801,据报道此款洗碗机已在2018年11月被美的投诉后下架,对此IPRdaily记者近日在天猫淘宝平台再一次输入“云米VDW0801”,显示结果为“找不到宝贝”,可见在美的的投诉和法院判决的双重压力下,云米至今未能恢复此链接。

  此后云米销售的是其称之为Pro版的型号为VDW0802洗碗机,而近日IPRdaily记者在天猫的“云米旗舰店”内输入“洗碗机”,检索显示“没有洗碗机相关商品”;在京东的“云米智能京东自营旗舰店”和“云米厨卫旗舰店”内搜索“洗碗机”,也显示“找不到洗碗机相关商品”。

  可见,在天猫和京东平台,除了云米的VDW0801,其Pro版型号为VDW0802的洗碗机,在云米天猫官方旗舰店和云米京东官方自营店也“全数神秘消失”。同时,IPRdaily记者登录云米官网商城“云米全屋互联网家电”,点进洗碗机页面后,发现其购买链接也已失效。

  对此,记者推测可能存在以下两种可能性:一是,美的再次投诉,云米VDW0802洗碗机惨遭下架;二是云米自知仍构成专利侵权,“默默”下架VDW0802洗碗机。如果是第一种情形,可见美的已经对云米的VDW0802洗碗机展开了线上投诉,天猫、京东方经审核后也已经下架了云米涉嫌侵权的VDW0802洗碗机产品,删除涉嫌侵权网站链接,故云米如果想重新上市洗碗机系列产品,要么避开美的专利技术,要么与美的签订专利许可合同,缴纳专利许可费,而不管如何“专利门槛”都将成为云米洗碗机产品能否存续、不容忽视的关键所在。而如果是第二种情形,云米“默默”下架侵权产品,那么为降低因专利侵权波及“云米”整个品牌价值,此举也不失为云米目前局势下的“明智”选择。

  总之,不管是云米的VDW0801洗碗机,还是VDW0802洗碗机,不管是“美的投诉下架”还是“云米自行下架”,枉顾专利侵权贸然上市侵权产品,到最后终究是要自食其果。

  专利决定产品命运

  不论之前云米洗碗机的销量或口碑如何,如今因为专利侵权而导致洗碗机系列产品全数下架,这对于致力打造全屋互联网家电的云米来说无疑并不是好消息。

  在国家、企业、公众都越来越重视知识产权的现在,专利已经成为了决定产品命运的重要因素,不仅决定着产品的技术含量,也决定着产品能否长久的维持。产品的竞争力依靠的是技术创新,只有持续创新,相互尊重知识产权,产品生命线才得以顺利延续,一个产品品牌力的培育来之不易,因专利事件导致的整个产品品牌力丧失,往往是得不偿失的。

  促进发明创造,加大侵权惩罚力度,是目前的知识产权主旋律。 李克强总理多次在公开场合提到,要加大力度惩罚侵犯知识产权的行为,对恶意侵犯知识产权的个人或企业,将“罚到他倾家荡产”。同时,国家知识产权局局长申长雨也多次公开透露,将启动第四次专利法修改,草案将“引入惩罚性赔偿,对于故意侵权的,法院可以按照权利人受到的损失1~5倍确定赔偿额,赔偿额难以确定的,最高赔偿额可高达至500万元”。第四次专利法修改有望于今年年内完成,这次专利法的修改,将大大加强知识产权的保护,打击专利侵权行为,切实维护专利权人的合法权益。

  洗碗机目前尚属新兴家电,市场火热的同时也存在着专利不够完善的问题,如何进行专利布局、抢占市场份额、增强自身产品的竞争力,是目前还想入局洗碗机行业的每一个企业都应关注的要事。

  美的与云米的交手,也是对整个行业的警示。技术不是一蹴而就的,对于需要一定技术积累和沉淀的洗碗机产品来说,尤其需要长期的投入和持续的创新,只有如此才能赢得品牌和市场。而对于新入洗碗机行业的玩家来说,只有充分尊重知识产权,合法经营才有资格和底气卖产品。 争一时之利,冒专利侵权之险,到最后终究是要付出代价。

  来源:IPRdaily中文网(iprdaily.cn)

  编辑:IPRdaily王颖 校对:IPRdaily纵横君


上一篇:中韩再掀世纪大战,侵权和抢注,何时才是个头
下一篇:浙江长兴查处制售假冒“南孚”电池案


亿佰倍懂商标官方微信

欢迎关注亿佰倍懂

亿佰倍懂 微信号:K58158

热门TAGS


购买上海商标 商标复审 商标撤三答辩 商标驳回复审 国际商标驳回 知名商标转让 白酒商标网 19类商标转让 18类商标转让 17类商标转让 16类商标转让 15类商标转让 14类商标转让 13类商标转让 11类商标转让 12类商标转让 10类商标转让 9类商标转让 8类商标转让 7类商标转让 6类商标转让 5类商标转让 4类商标转让 3类商标转让 2类商标转让 1类商标转让 T恤商标转让 红酒商标转让 黄酒商标转让 水饺商标转让 糖果商标转让 闲置商标转让 商标购买网站 月饼商标转让 购买月饼商标 购买牛奶商标 牛奶商标转让 购买餐饮商标 餐饮商标转让 啤酒商标转让 购买啤酒商标 购买酒类品牌 酒类品牌转让 购买饮料商标 饮料商标转让 食品商标转让 购买食品商标 购买镀膜商标 镀膜商标转让 机油商标转让 购买机油商标 头枕商标转让 购买头枕商标 车衣商标转让 购买车衣商标 购买车贴商标 车贴商标转让 凉垫商标转让 睡袋商标转让 包子商标转让

联系方式

【商标网】
企业QQ:1728988888
手机: 18211558558
官方微信:K58158
广东(总部)北京(分部)深圳(分部)